Cliente: CODEMIG
Local: Rua Aldemiro Fernandes Torres, nº 1.680 - Bairro Jaqueline - Belo Horizonte /MG
Contratante: CODEMIG
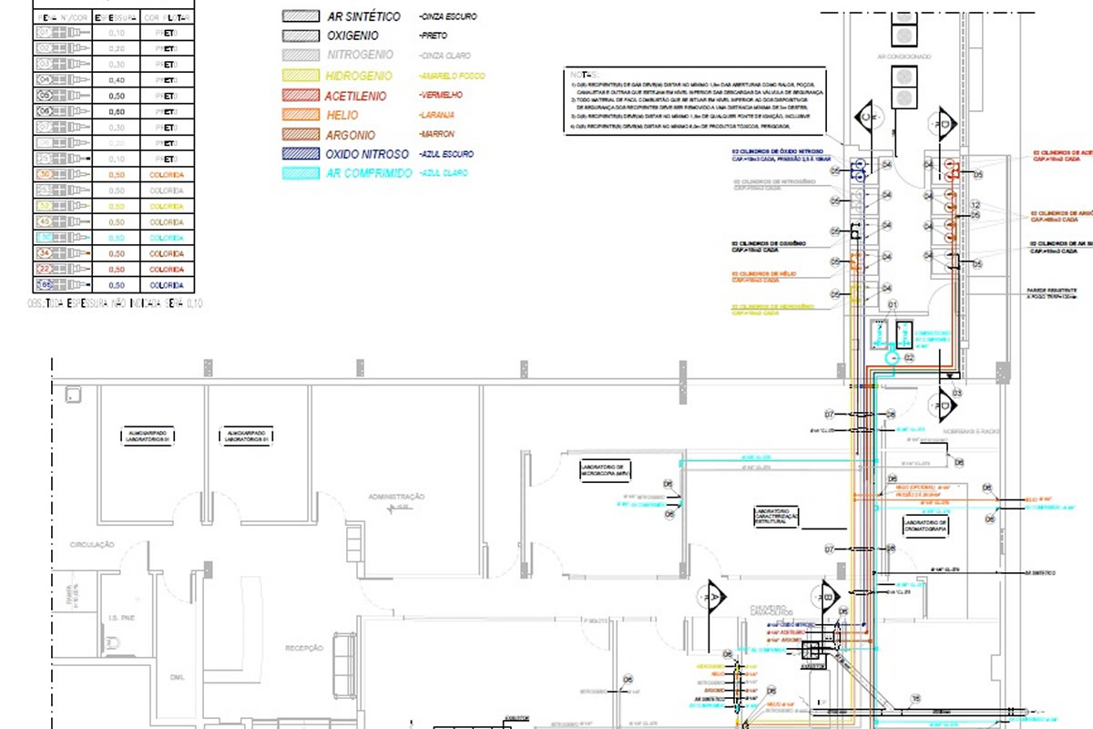
Serviço: Projeto Codelab (Laboratório de Análises Clínicas)
Área Projeto: 768m2
Escopo:
- Projeto Elétrico
- Projeto Cabeamento Estruturado
- Projeto SPDA
- Projeto Hidrossanitário
- Projeto PCI
- Projeto Arquitetura
- Projeto Comunicação Visual
- Orçamentação
- Caderno de Encargos
- Projeto Climatização (ar condicionado, ventilação e exaustão)
- Projeto Gases (distribuição de nitrogênio, hélio, oxigênio, acetileno, óxido nitroso, argônio e ar comprimido)
